来源:上海居住证积分
发布时间:2025-09-26 14:37:23
阅读量:人
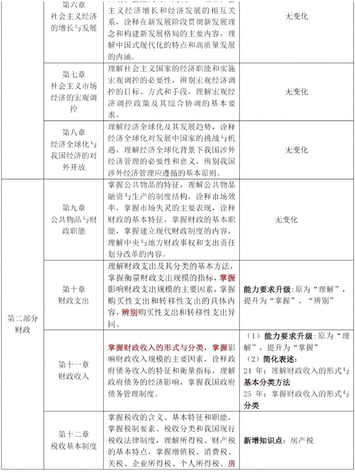
职业资格证书栏目为您分享:2025年考纲和2024年考纲对比变化不大,第10、11章调整了知识点掌握的重要程度,第1诒璉嫝章新增1个考点,第13章新增2个考点。



整体变化率约2%,新增内容集中在财政税收部分,考查深度有限;
新增内容体现了对财政税收能力要求的显著提高,侧重理解记忆;
划重点:难度不会大幅提升,但新增考点需精准掌握,避免失分。
微信扫码
关注“上海居住证积分之家”
即可查看余下内容
上述内容仅供参考,大家如果想要了解更多上海积分落户相关信息,可以关注微信公众号。(如想快速落户,可通过 【在线咨询】跟本站落户指导老师沟通,将一对一为您解答相关落户问题。
上海落户工具箱
学历提升工具箱
上海居住证积分常见问答
上海落户新政大调整,你符合条件吗?
2025年上海落户政策迎来多项重大调整,涉及居转户、人才引进、留学生落户等核心领域。取消部分社保限制、简化申请材料、放宽临港片区门槛、扩充紧缺人才目录……本文全面解析8大政策变动,助你快速判断是否符合新规。
上海积分与落户,权益差距有多大?
上海居住证积分与落户政策在住房、教育、医疗等11大维度存在显著差异。积分提供基础公共服务准入(如购房免税、子女中高考),落户则赋予完整市民待遇(如多套房购买、养老金优势)。本文深度解析两者区别,助您选择最适合的融入路径。
上海积分与落户,你选哪条路?
上海居住证积分与落户政策存在本质区别,前者是公共服务准入凭证(需达120分),后者是永久户籍身份。本文从政策性质、申请条件、待遇差异等维度深度解析两者区别,助您明确适合自身的路径选择。
上海居转户取消社保基数要求?官方解读:仍...
常见问题栏目为您分享:自2024年12月31日上海居转户新政发布以来,很多朋友咨询:“居转户1 3倍社保基数的要求取消了吗?有中级职称还要满足1 3倍社保基数吗?2倍基数的要求有没有降低?”
“上海居住证”和“上海居住证积分”有什么...
很多人不清楚上海居住证和居住证120积分的区别,有人居住证刚办完,就问怎么查不到120积分。上海居住证和居住证120积分完全是两码事,作用也完全不一样,下文就为各位介绍二者的区别。
上海电动自行车可以载人吗?(附:上牌指南)
常见问题栏目为您分享:电动自行车便于出行,但关于电动自行车能否载人,很多朋友还不清楚。首先要知道的是,上海对电动自行车驾驶人和载人有严格的要求,禁止违法载人哦,详细内容来看下文!
落户交流群
微信公众号
扫一扫,加入微信群
落户问题随时沟通!专业人员免费在线解答!
扫一扫,关注微信公众号
落户政策、资讯一键获取!还有积分测评等服务!
手机扫码
在线咨询