来源:上海居住证积分
发布时间:2026-01-19 10:54:34
阅读量:人
经济专业人员职称设有初级、中级、高级三个级别,初级、中级、副高级和正高级职称名称依次为助理经济师、经济师、高级经济师、正高级经济师。
经济专业人员初、中级实行以考代评的方式,不再进行相应的职称评审或认定。高级经济师职称评定方式为考试与评审相结合,其中副高级采取考试加评审相的方式,正高级一般采取评审方式。
那么经济师初、中、高级职称到底有什么好处?有什么作用?能拿到多少钱呢?
接下来一起了解一下吧!
一、经济师初/中/高级作用

二、经济师初/中/高级职称分类
人力资源和社会保障部去业技术人员管理司2021年11月2日公布取称系列(专业)各层级名称,其中经济专业技术人员职称层级分为4类:

根据人力资源社会保障部关于深化经济专业人员取称制度改革的指导意见,为进一步体现专业属性,部分专业的取称名称直接以专业命名。
人力资源管理专业职称名称为助理人力资源管理师、人力资源管理师、高级人力资源管理师、正高级人力资源管理师。
三、经济师初/中/高级有哪些好处?
(一)抵扣个税
根据国家税务局新政策,自2019年1月1日起个人所得税增加附加扣除项,而持有经济师证书可以申报个税专项附加扣除!
经济师申报时可以选择继续教育下“职业资格继续教育”进行申报扣税,按3600元/年(年度汇算清缴)扣除。

(二)加薪补贴
对于考生来说,考职称最大的好处便是加薪了!
据了解,很多事业单位、国有企业,部分私人企业经济师证书在工资、绩效评定时是加薪与否的重要指标之一。
通过经济师职称的初级、中级、高级在职场上可以增值,级别越高加薪就越多,工资上涨范围在500~2000元之间。
(三)岗位晋升
经济师证书在晋升和转岗等方面具有基本条件和资格的作用, 很多事业单位和国企会通过评定职称来决定薪资级别或决定晋升,甚至单位中高层职位均要求有中级职称,通过中级职称后也可以选择副高或高级职称继续深造。所以,考取经济师可以提高自身的晋升空间。
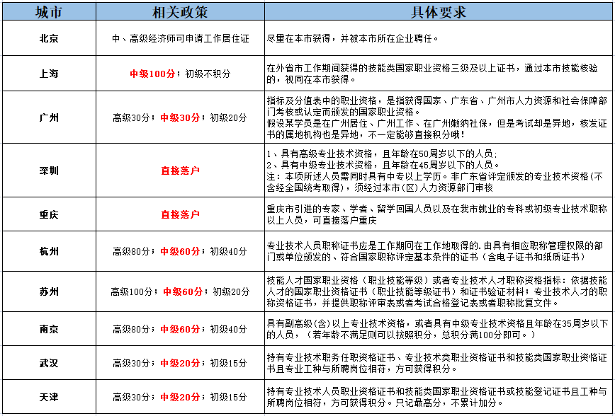
(四)落户助力
不少在深圳、广州、上海这样城市打拼的年轻人。如果你取得了中级/高级经济师证书,那么就可以享受落户助力,这对于很多人来说拿到中级经济师证书帮助你完成定居大城市的梦想。
点击查看>>>

知识产权去业的职称名称为助理知识产权师、知识产权师、高级知识产权师、正高级知识产权师。
其他专业在取称名称后标注,如经济师(金融)、经济师(财政与税收)等。
(五)免考/必要条件
(1)考高级经济师:经济专业中级资格证书是考评高级经济师的前提条件之一。
(2)考中级会计职称:对取得经济、统计、审计专业技术中级资格,并具备基本条件的人员,无需工作年限即可报名参加中级会计资格考试。
(3)免考银行从业资格考试:通过全国统一考试取得经济专业技术资格考试中级资格(金融专业)证书,可免考中级《银行业法律法规与综合能力》科目。
(4)考高级会计师考试:获得经济师(财政税收)中级职称者视为取得会计师职称,可参加高级会计师考试与评审,该政策仅适用广东省。
微信扫码
关注“上海居住证积分之家”
即可查看余下内容
上述内容仅供参考,大家如果想要了解更多上海积分落户相关信息,可以关注微信公众号。(如想快速落户,可通过 【在线咨询】跟本站落户指导老师沟通,将一对一为您解答相关落户问题。
上海落户工具箱
学历提升工具箱
上海居住证积分常见问答
上海落户新政大调整,你符合条件吗?
2025年上海落户政策迎来多项重大调整,涉及居转户、人才引进、留学生落户等核心领域。取消部分社保限制、简化申请材料、放宽临港片区门槛、扩充紧缺人才目录……本文全面解析8大政策变动,助你快速判断是否符合新规。
上海积分与落户,权益差距有多大?
上海居住证积分与落户政策在住房、教育、医疗等11大维度存在显著差异。积分提供基础公共服务准入(如购房免税、子女中高考),落户则赋予完整市民待遇(如多套房购买、养老金优势)。本文深度解析两者区别,助您选择最适合的融入路径。
上海积分与落户,你选哪条路?
上海居住证积分与落户政策存在本质区别,前者是公共服务准入凭证(需达120分),后者是永久户籍身份。本文从政策性质、申请条件、待遇差异等维度深度解析两者区别,助您明确适合自身的路径选择。
上海居转户取消社保基数要求?官方解读:仍...
常见问题栏目为您分享:自2024年12月31日上海居转户新政发布以来,很多朋友咨询:“居转户1 3倍社保基数的要求取消了吗?有中级职称还要满足1 3倍社保基数吗?2倍基数的要求有没有降低?”
“上海居住证”和“上海居住证积分”有什么...
很多人不清楚上海居住证和居住证120积分的区别,有人居住证刚办完,就问怎么查不到120积分。上海居住证和居住证120积分完全是两码事,作用也完全不一样,下文就为各位介绍二者的区别。
上海电动自行车可以载人吗?(附:上牌指南)
常见问题栏目为您分享:电动自行车便于出行,但关于电动自行车能否载人,很多朋友还不清楚。首先要知道的是,上海对电动自行车驾驶人和载人有严格的要求,禁止违法载人哦,详细内容来看下文!
落户交流群
微信公众号
扫一扫,加入微信群
落户问题随时沟通!专业人员免费在线解答!
扫一扫,关注微信公众号
落户政策、资讯一键获取!还有积分测评等服务!
手机扫码
在线咨询