来源:上海居住证积分
发布时间:2026-03-31 15:15:52
阅读量:人
职业资格证书栏目为您分享:2026年中级经济专业技术资格考试及报名时间已经公布了,那么今年的考试大纲什么时候出呢?我们是等着考试大纲出来了再来备考,还是现在就开始备考呢?上海居住证积分之家-经济师教研团队基于近三年考纲变动规律及最新政策风向,对中级经济师六大科目考纲已经进行了提前预测,供各位考生参考了解!
一、考试大纲什么时候公布?
根据2025年中级经济专业技术资格考试大纲公布时间,预测2026年中级经济师考纲公布时间是在5月底~6月初,具体时间请根据实际公布时间为准。
值得注意的是:在考试大纲公布前使用旧教材或通用辅导书,重点学习经济基本原理、核心概念和历年稳定的主干知识(如经济学基础、会计与法律基础等),重在搭建知识框架,避开可能剧变的政策法规章节。


二、六大科目考试大纲变动预测
根据基于近三年考纲变动规律及最新政策风向,中级经济师考试大纲总体的变动情况是:整体框架保持稳定,局部围绕政策热点优化更新!也就是说现在按2025年教材打基础,不仅不会白学,反而是抓紧时间布局。
以下内容仅为预测,仅供参考。
经济学基础
大概率或将集中在经济学基础、财政、货币与金融三大核心部分,法律部分或有小幅调整,其余统计、会计部分预计无实质性变动。
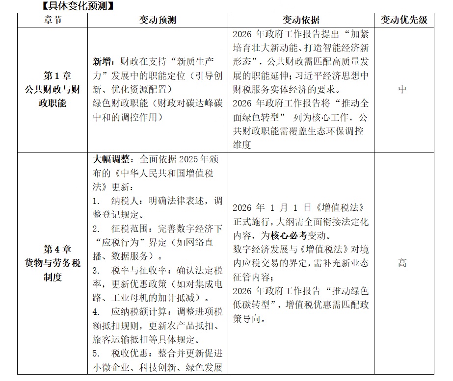
经济学基础:第8章新增“新质生产力的内涵、特征与发展路径”,第9章完善就业优先政策与灵活就业关联。

财税
大概率或将集中在第4章中的增值税部分。

人力资源
变动优先级:低—中。
第4章:深化“人力资源管理数字化转型”在数字化招聘、在线学习平台的具体应用
第16章:补充“职工医保门诊共济保障机制”改革内容(报销标准、个人账户家庭共济)
第19章:深化“新八级工”技能等级制度,更新人才评价改革政策表述。

工商管理
变动优先级:中
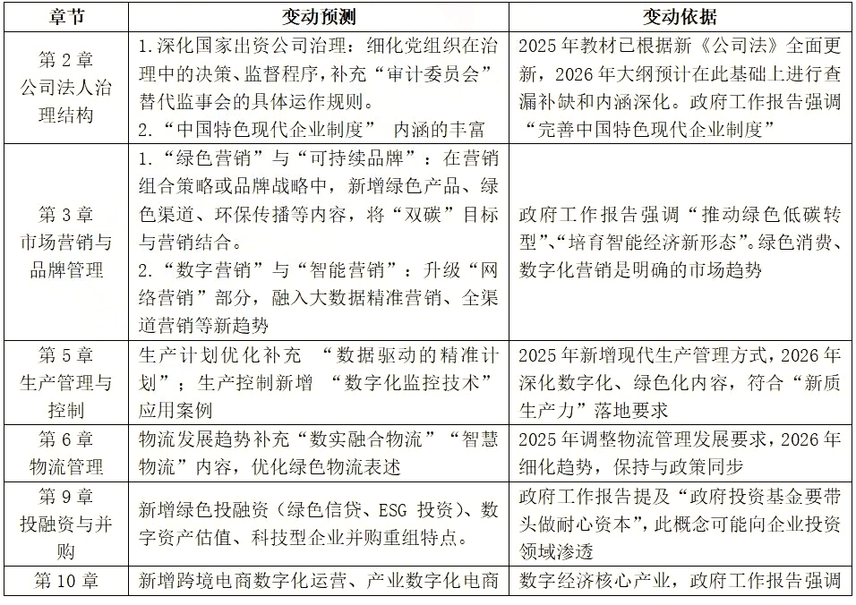
第2章:深化国家出资公司治理,细化党组织决策程序、审计委员会运作规则
第3章:新增“绿色营销”“数字营销”内容,融入“双碳”目标与大数据精准营销
第5、6章:生产管理补充“数据驱动的精准计划”,物流管理新增“智慧物流”“数实融合物流”
第9、10章:新增绿色投融资(ESG投资)、跨境电商数字化运营。

金融
金融专业变动优先级:中-高
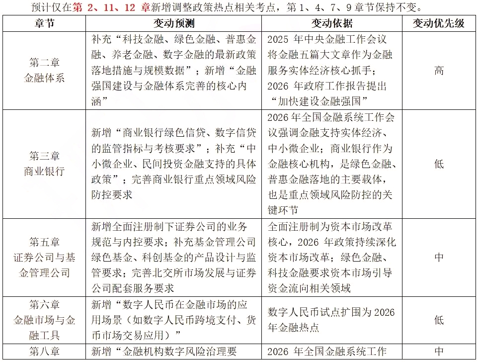
第2章:补充“科技金融、绿色金融、普惠金融、养老金融、数字金融”落地措施与规模数据
第11章:新增“金融强国内涵与中央银行作用”,完善“双支柱”调控框架
第12章:新增“数字金融监管框架”,补充重点领域金融风险防控措施。

建筑与房地产
预计2026年高级大纲将在保持核心框架稳定的基础上,进行局部更新和深化。
变动将主要围绕国家最新政策导向、行业技术前沿以及对高级人才综合分析与决策能力的更高要求展开。
大纲结构预计不会发生颠覆性改变,但部分章节的内容深度、考核重点和表述将进行优化调整。

三、六大科目备考建议
拿到大纲变动的文档后,建议大家多看看有关时政热点的部分,下面是给大家整理的各专业的特点以及具体的学习建议:

(1)打好基础根基
六大科目的核心考点和知识框架未发生本质变化,现阶段筑牢基础是备考核心。建议优先掌握统计、会计、法律等传统稳定模块,以及各专业无变动的核心考点,待新大纲发布后再集中学习新增/修订内容。
(2)预测考点侧重时政变化
重点关注2026年政府工作报告及政策热点:新质生产力、数字经济、绿色低碳、金融强国、中国特色现代企业制度等方向。政策导向和行业热点往往会成为单选题、多选题的重要命题背景。
微信扫码
关注“上海居住证积分之家”
即可查看余下内容
上述内容仅供参考,大家如果想要了解更多上海积分落户相关信息,可以关注微信公众号。(如想快速落户,可通过 【在线咨询】跟本站落户指导老师沟通,将一对一为您解答相关落户问题。
相关文章推荐
2026年初、中级经济师报考条件整理与解读
03-10上海落户工具箱
学历提升工具箱
上海居住证积分常见问答
上海落户新政大调整,你符合条件吗?
2025年上海落户政策迎来多项重大调整,涉及居转户、人才引进、留学生落户等核心领域。取消部分社保限制、简化申请材料、放宽临港片区门槛、扩充紧缺人才目录……本文全面解析8大政策变动,助你快速判断是否符合新规。
上海积分与落户,权益差距有多大?
上海居住证积分与落户政策在住房、教育、医疗等11大维度存在显著差异。积分提供基础公共服务准入(如购房免税、子女中高考),落户则赋予完整市民待遇(如多套房购买、养老金优势)。本文深度解析两者区别,助您选择最适合的融入路径。
上海积分与落户,你选哪条路?
上海居住证积分与落户政策存在本质区别,前者是公共服务准入凭证(需达120分),后者是永久户籍身份。本文从政策性质、申请条件、待遇差异等维度深度解析两者区别,助您明确适合自身的路径选择。
上海居转户取消社保基数要求?官方解读:仍...
常见问题栏目为您分享:自2024年12月31日上海居转户新政发布以来,很多朋友咨询:“居转户1 3倍社保基数的要求取消了吗?有中级职称还要满足1 3倍社保基数吗?2倍基数的要求有没有降低?”
“上海居住证”和“上海居住证积分”有什么...
很多人不清楚上海居住证和居住证120积分的区别,有人居住证刚办完,就问怎么查不到120积分。上海居住证和居住证120积分完全是两码事,作用也完全不一样,下文就为各位介绍二者的区别。
上海电动自行车可以载人吗?(附:上牌指南)
常见问题栏目为您分享:电动自行车便于出行,但关于电动自行车能否载人,很多朋友还不清楚。首先要知道的是,上海对电动自行车驾驶人和载人有严格的要求,禁止违法载人哦,详细内容来看下文!
落户交流群
微信公众号
扫一扫,加入微信群
落户问题随时沟通!专业人员免费在线解答!
扫一扫,关注微信公众号
落户政策、资讯一键获取!还有积分测评等服务!
手机扫码
在线咨询